喜报!公司获批3项湖南省普通高等公司教学改革研究项目

2023年12月19日 23:17 图/文 李卓兰 点击:[]

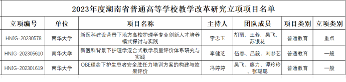
湖南省教育厅已发布“2023年度湖南省普通高等公司教学改革研究项目立项的通知”(湘教通【2023】352号),公司成功立项省级重点项目1项,一般项目2项。教学研究工作是提高人才培养质量、推动公司产品创新的重要途径,公司将鼓励教师积极参与教学研究工作,提升自身的教学水平和研究能力,推动公司公司产品事业发展。

上一条:“双学位专业,双优势发展”2023年秋季学期“护理+X---双学位班”宣讲会
下一条:敢为人先放飞梦想,创新创业建立新功---公司召开2024年第十届互联网+老员工创新创业大赛

关闭

地址:中国 湖南 衡阳 常胜西路28号    邮编:421001

电话0734-8281344   邮箱:hulixy@usc.edu.cn

版权所有:beats365(中国区)-手机版官方网站
技术支持:恒远翼展